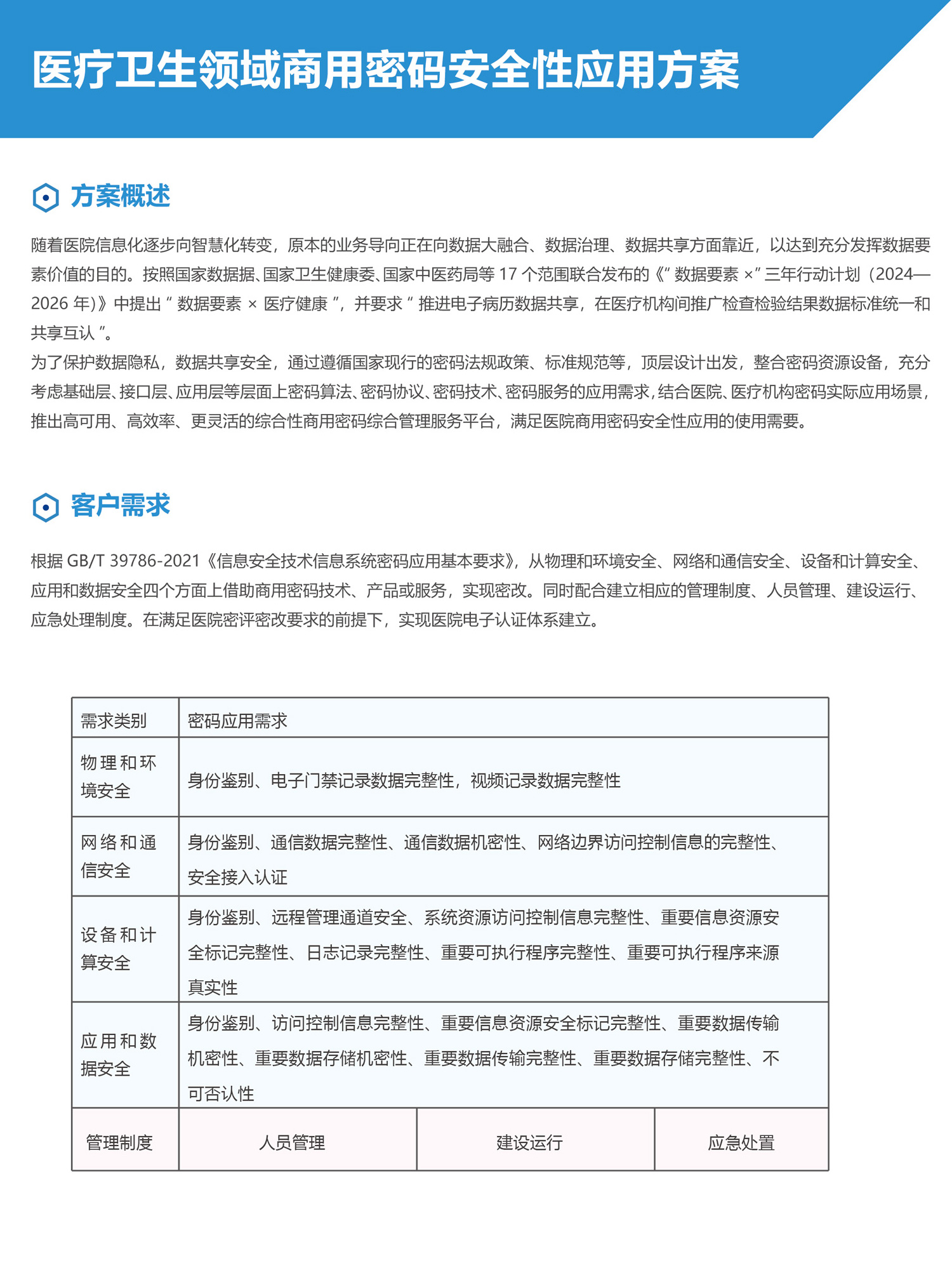
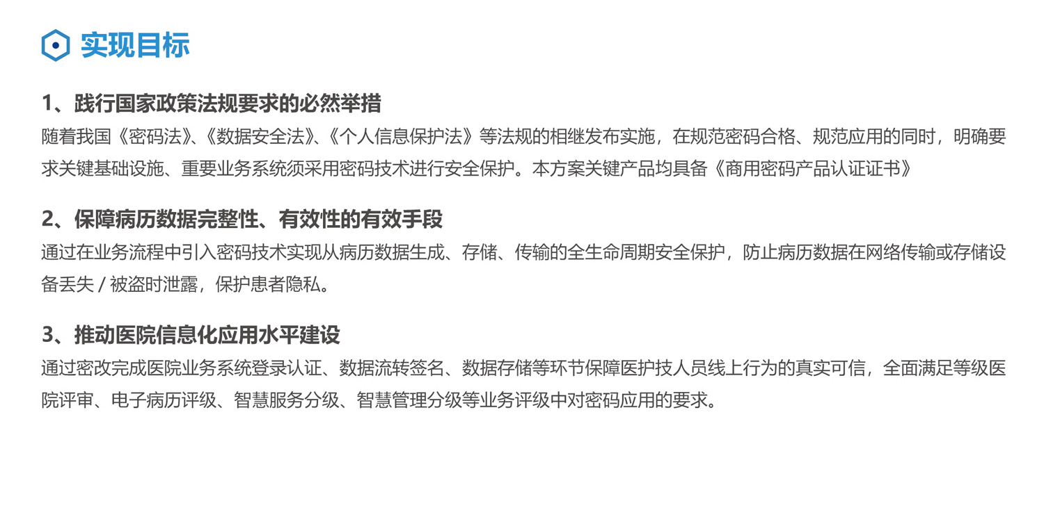
医疗卫生领域商用密码安全性应用方案

创建日期:2025-11-21 11:31:43

 
  • 联系方式

  • 400-707-3355(24小时客服电话)
  • 400-707-3355转9(投诉电话)
  • hebca@hebca.com(投诉邮箱)
© 版权所有 冀ICP备11021634号-1 客服热线:400-707-3355    冀公网安备 13010402001362号
在线客服